The ARMADA SET amplifier project

The ARMADA project was a joint project between Harvey “Gizmo” Rosenburg (architect) Lundahl Transformers (hardware supplier) and Jim Dowdy (solder slinger and advisor) started in the last century. Due to the early death of Harvey “Gizmo” Rosenburg, the Armada project was never completed. (One may question if a project like this will ever be completed, but that is a different issue).

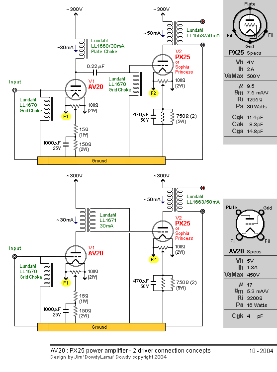
Below please find some schematics and comments provided by Jim Dowdy, solder slinger and friend of Dr Gizmo. CAD drawings by Randolph Carter, IDSA.

The design of the power supply units is left to the reader. Harvey “Gizmo” Rosenburg preferred using tube regulated supplies, but this is a matter of taste. As a transformer manufacturer, I (Per Lundahl) think that the hybrid power supply suggested by Andrea Cuioffoli is a good solution that combines tube characteristics with efficient transformer utilization.